🚨 CMMC Phase One started November 10! Here's everything you need to know →
Data sanitation and destruction

How to Sanitize or Destroy Digital & Non-Digital Media

Did you know that 42% of used drives sold on eBay hold sensitive data?

Omer Kaan Aslim
•
July 01, 2020
•
2 min read

Share:

Schedule Your Free Compliance Consultation

Feeling overwhelmed by compliance requirements? Not sure where to start? Get expert guidance tailored to your specific needs in just 15 minutes.

Personalized Compliance Roadmap
Expert Answers to Your Questions
No Obligation, 100% Free

Limited spots available!

Failing to properly sanitize or destroy digital and non-digital media can result in the loss of your organization’s sensitive data. Here is how to do it the right way.

Types of Media:

There are two types of media. Digital and non-digital. Digital media includes hard drives, USB thumb drives, CDs, floppy disks, and tape drives. Non-digital media generally includes paper and microfilm.
S

Methods for sanitizing and destroying digital media

Clearing: uses software or hardware products to overwrite user addressable storage space on the media with non-sensitive data, using the standard read and write commands for the device.
dban
Purging: methods include overwrite, block erase, and Cryptographic Erase, through the use of dedicated, standardized device sanitize commands that apply media-specific techniques to bypass the abstraction inherent in typical read and write commands.
Destroying: methods include disintegration, pulverization, melting, and incineration. The application of physical destruction techniques may be the only option when the media fails and other Clear or Purge techniques cannot be effectively applied to the media, or when the verification of Clear or Purge methods fails (for known or unknown reasons).

Methods for destroying non-digital media

Shredding: Destroy paper using cross-cut shredders which produce particles that are 1 mm x 5 mm (0.04 in. x 0.2 in.) in size (or smaller), or pulverize/disintegrate paper materials using disintegrator devices equipped with a 3/32 in. (2.4 mm) security screen.
Shredding paper properly is critical, the below image demonstrates the results of various shredding methods.
Shredding paper properly is critical, this image demonstrates the results of various shredding methods.
As you can see, paper that is not properly shredded can be reconstructed and read.
Shredded paper that has been reconstructed.
Burning: Destroy microforms (microfilm, microfiche, or other reduced image photo negatives) by burning.
Between former President Obama and Vice President Biden you can see a stripped burn bag. Any documents placed in the bag are to be burned until they turn to white ash.
An example of a burn bag

Which sanitiation or destruction method should you use?

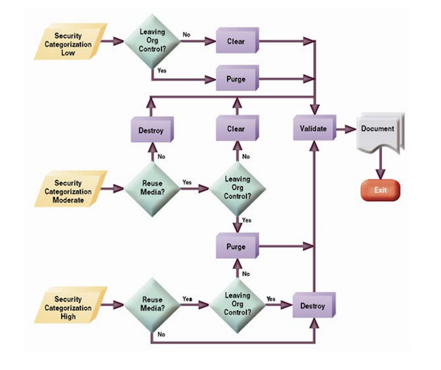
If you are going to reuse a device within your organization you do not need to completely destroy the device. The method used for destroying your media is dependent on where the media will go and the security categorization of the data stored on the media. The below diagram is quite useful.
diagram demonstrating which destruction methods are to be used

Documenting the sanitation or destruction of media

You should document the destruction of media in a “certification of sanitation” (download our template). If you paid a third party to destroy your media (e.g., hard disk shredding) then you should receive documentation from them verifying that your media has in fact been destroyed.

Data Sanitation Software

Referenced Resources

 

Quick & Simple

Discover Our Cybersecurity Compliance Solutions:

Whether you need to meet and maintain your compliance requirements, help your clients meet them, or verify supplier compliance we have the expertise and solution for you

 CMMC Level 1 Compliance App

CMMC Level 1 Compliance

Become compliant, provide compliance services, or verify partner compliance with CMMC Level 1 Basic Safeguarding of Covered Contractor Information Systems requirements.
 NIST SP 800-171 & CMMC Level 2 Compliance App

NIST SP 800-171 & CMMC Level 2 Compliance

Become compliant, provide compliance services, or verify partner compliance with NIST SP 800-171 and CMMC Level 2 requirements.
 HIPAA Compliance App

HIPAA Compliance

Become compliant, provide compliance services, or verify partner compliance with HIPAA security rule requirements.
 ISO 27001 Compliance App

ISO 27001 Compliance

Become compliant, provide compliance services, or verify partner compliance with ISO 27001 requirements.
 FAR 52.204-21 Compliance App

FAR 52.204-21 Compliance

Become compliant, provide compliance services, or verify partner compliance with FAR 52.204-21 Basic Safeguarding of Covered Contractor Information Systems requirements.
 ECC Compliance App

ECC Compliance

Become compliant, provide compliance services, or verify partner compliance with Essential Cybersecurity Controls (ECC – 2 : 2024) requirements.